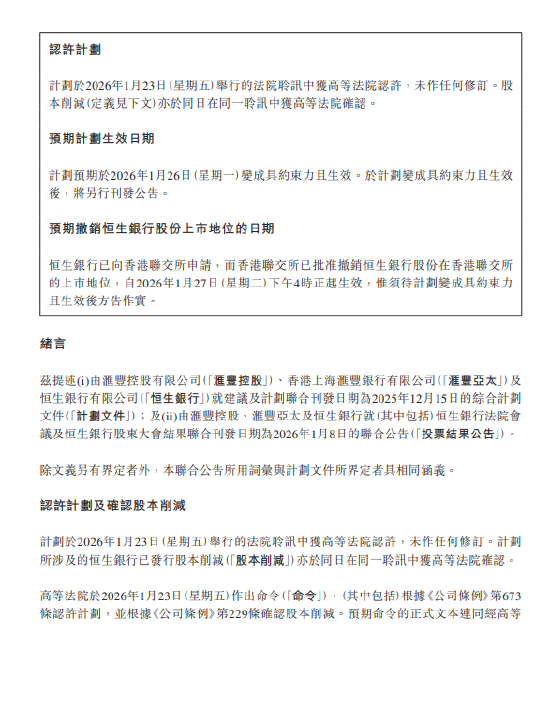
1月23日金融一线消息,恒生银行公告称,私有化计划于2026年1月23日(星期五)举行的法院聆讯中获香港高等法院认许,未作任何修订。股本削减亦于同日在同一聆讯中获高等法院确认。计划预期于2026年1月26日(星期一)变成具约束力且生效。于计划变成具约束力且生效后,将另行刊发公告。恒生银行已向香港联交所申请,而香港联交所已批准撤销恒生银行股份在香港联交所的上市地位,自2026年1月27日(星期二)下午4时正起生效,惟须待计划变成具约束力且生效后方告作实。

恒生银行:撤销股份上市地位自1月27日下午4时正起生效  第1张

恒生银行:撤销股份上市地位自1月27日下午4时正起生效  第2张

恒生银行:撤销股份上市地位自1月27日下午4时正起生效  第3张

恒生银行:撤销股份上市地位自1月27日下午4时正起生效  第4张

恒生银行:撤销股份上市地位自1月27日下午4时正起生效  第5张